Category Archive: Lumina

Sep 05

Lumina Van 1995 Under The Hood Fuse Box/Block Circuit Breaker Diagram

  Fuse/Relay SymbolFuse/Relay MapAmps4Horn Relay9Blower Motor Relay Low Speed12Rear Defog Circuit Breaker30A14Power ACC Circuit Breaker30A16Pwr WDO Circuit Breaker30A18Daytime Running Lights (DRL) Circuit Breaker20A20IGN Fuse/Headlight Realy Circuit Breaker15A21Hazard Flasher24Rear WDO Defogger RelayAudio Alarm Module Lumina Van 1995 Under The Hood Fuse Panel/Board – Fuse Symbol Map

Oct 14

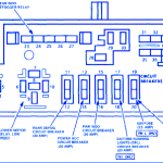
Lumina Van 1998 Front Fuse Box/Block Circuit Breaker Diagram

  Fuse/Relay SymbolFuse/Relay MapAmps4Horn Relay9Blower Motor Relay Low Speed12Rear Defog Circuit Breaker30A14Power ACC Circuit Breaker30A16Pwr WDO Circuit Breaker30A18Daytime Running Lights (DRL) Circuit Breaker20A20IGN Fuse/Headlight Realy Circuit Breaker 15A21Hazard Flasher24Rear WDO Defogger RelayAudio Alarm Module Lumina Van 1998 Front Fuse Panel/Board – Fuse Symbol Map

Mar 21

Lumina Van 1996 Main Engine Fuse Box/Block Circuit Breaker Diagram

  Fuse/Relay SymbolFuse/Relay MapAmps4Horn Relay9Blower Motor Relay Low Speed12Rear Defog Circuit Breaker30A14Power ACC Circuit Breaker30A16Pwr WDO Circuit Breaker30A18Daytime Running Lights (DRL) Circuit Breaker20A20IGN Fuse/Headlight Realy Circuit Breaker15A21Hazard Flasher24Rear WDO Defogger RelayAudio Alarm Module Lumina Van 1996 Main Engine Fuse Panel/Board – Fuse Symbol Map

Feb 29

Lumina Van DRL 2002 Fuse Box/Block Circuit Breaker Diagram

Fuse/Relay SymbolFuse/Relay MapAmps12Rear Defog Circuit Breaker30A14Power Acc Circuit Breaker30A16PWR WDO Circuit Breaker30A18Daytime Running Lights (DRL) Cicuit Braker20A20IGN Fuse15AHeadlight Realy Circuit Breaker15ARear WDO Defogger RelayAudio Alarm ModuleHorn RelayBlower Motor Relay, Slow SpeedHazard Flasher Lumina Van DRL 2002 Fuse Panel/Board – Fuse Symbol Map

» Newer posts